Pano | © Markus Golletz

Camping and climbing in the Ith

Camping close to nature, 5 minutes from the rocks. Fireplace, cold showers - brr! We are working on the concept of a climate-neutral, self-sufficient tent site, which is the best way to achieve Co2-neutrality. Just drop by and enjoy!

Youth tent site Ith

Dear climbers, dear guests,

Welcome to the JDAV Nord youth tent site. South of Hanover, nestled between the Weser and Leine rivers, lies the Ith. It is the epicentre of outdoor climbing in northern Germany and attracts climbing enthusiasts from all over the north. A five-minute walk from the Lüerdissen area, the Ith youth tent site is surrounded by the Ith and Ith meadows nature reserves. The tent site belongs to the northern regional association of the Youth of the German Alpine Club (JDAV Nord). The operation, maintenance and further development are organised and guaranteed on a voluntary basis by the campsite department of JDAV Nord and the Ith working group (AG-Ith).

The tent site is non-commercial. The income from overnight fees and donations is used to cover running costs and to maintain and develop the site. The tent site is primarily intended for JDAV members, but is open to all climbers, hikers and nature enthusiasts. You can find all the details below and soon on the other subpages of the tent site tab. The overall website and especially the english translation is still developing. We are sorry if you cannot find the information you need yet.

For more information about the tent site area and current information click on the link.


Please note our tent site and fee regulations, which you can download here:


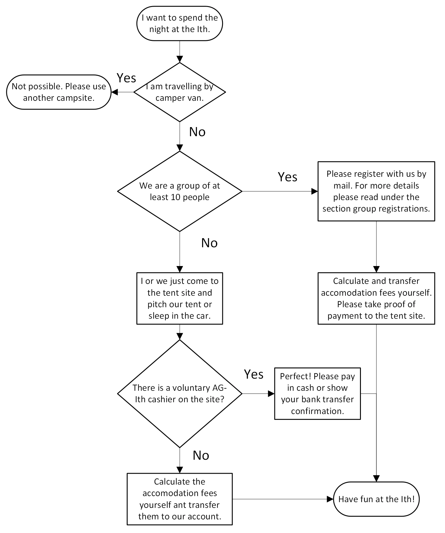
Spend the night on the Ith - how it works:

If you would like to spend the night with us, you can simply come along and pitch your tent somewhere on the meadow without having to book in advance. You can also spend the night in your car, but you pay the same overnight fee. Please note: Groups of 10 people or more are required to book in advance!

We do not have a reception, but volunteer members of the AG-Ith usually come to the Ith at weekends between the beginning of April and the end of September to collect the overnight fees, open the washrooms and clean the toilets. It is therefore not necessary to register at reception, as is the case at other campsites. However, please go to the red hut yourself and find out where you can pay the overnight fees. If you cannot find anyone, please transfer the fees to the specified account yourself. This is the only way we can finance the operation (water, electricity, rubbish, etc.) and maintenance of the site.

I want to stay at the tent site

Flowchart | © Emil Bahmann
© Emil Bahmann

Registration for groups (from 10 persons)

Groups of 10 persons or more are obliged to register in writing at least 2 weeks before arrival. Proceed as described under registration. Commercial courses and group (events) are not welcome. Priority should be given to members of the JDAV.

Registration

Groups of 10 persons or more are obliged to register in writing at least 2 weeks before arrival. Please contact us by e-mail for this purpose. Please state the following when registering:

  • Arrival and departure date
  • Name and address of the organiser
  • Contact person
  • Number of persons and list of accommodation fees according to the table below

Click here for group registration!

The tent site fees must be transferred to the specified account at least 7 days before arrival. Please take proof of your transfer with you to the tent site so that the person collecting your payment can check it if necessary.

Key dispatch

For planned group stays during the week, a key will be sent on request. For this we require a deposit of 60€ plus a processing fee of 5€. In this case, the deposit, processing fee and accommodation charges must be credited to our account at least 4 weeks in advance. The key will be sent to you approximately one week before your arrival.

Cancellation

Group registrations can only be cancelled in full with a notice period of 7 days. Cancellation in writing, stating the organiser and, if applicable, the account holder (from the account from which you have transferred the fees) to zeltplatz@jdav-nord.de. A cancellation fee of 5€ will be charged.

Cleaning

The toilets, washrooms and cabins must be cleaned at the end of the stay and in between if necessary. The toilets must be flushed at least once a day for approx. 60 seconds to prevent the pipes from clogging.

Rights of use

There is no exclusive right of use for the campsite and hut. Not even if you have been given a key. There is no domiciliary right.

Damage

The contact person or the organiser is liable for all damage to the building structure and furniture caused by him/her. The deposit will not be refunded if keys are lost. The campsite department or the board of the Förderverein JDAV-Nord e.V. must be informed immediately in the event of any damage or loss.

Contact for emergencies

In the event of damage, problems or acute questions, please contact us by e-mail at zeltplatz@jdav-nord.de


Accommodation Fees

Bank Details

Accommodation fees are charged per person per night and are to be transferred to the following account:

 

Recipient Förderverein JDAV Nord e.V.
IBAN DE52 4306 0967 1307 9408 01
BIC

GENODEM1GLS

Note: At the turn of the year 2023/24
our bank details have changed!

Accommodation fees

Adult, DAV Nonmember 8,00 €
Adult, DAV Member 5,00 €
Adult, DAV Nonmember, Reduced 5,00 €
Youth/Child, DAV Nonmember 5,00 €
Youth/Child, DAV Member 3,00 €
Youth/Child, Reduced 3,00 €
Combination, minimum charge 3,00 €

Discounts and Exemptions

All UIAA members are equivalent to DAV members.

Young people, DAV juniors, school pupils, students, unemployed people and trainees only with ID. With the exception of groups, children up to the age of 10 are exempt. All DAV youth leaders are entitled to a discount. Young people as defined by the DAV up to the age of 18. DAV members up to the age of 27 are juniors and discounted. Members of IG-Klettern are reduced by EUR 1.00.


Opening Times

Our tent site is regularly open during the season from the beginning of April to the end of September.

The red hut (showers and recreation room) is usually opened at weekends during the season by the volunteer chashiers. The recreation room is available to all guests.

The toilets (with washing facilities) are open all year round. In the past year, however, there have been more frequent breakdowns of the lifting system, which is why the toilets were temporarily closed. Therefore, please note the current information for campsite guests!


Location and how to get here

The Ith tent site is located on the B 240 and is easy to reach by car. It is located right on the ridge between Eschershausen and Capellenhagen.

Jugendzeltplatz Ith

Naturnahes Zelten, 5 Minuten von den Felsen. Feuerstelle, kalte Duschen - brr! Wir arbeiten am Konzept des klimaneutralen, autarken Zeltplatzes, den man am besten Co2-neutral erreichen kann. Einfach vorbeischauen und genießen!

31020 Eschershausen-Stadtoldendorf

Sascha is responsible for the tent site department in the youth council. If you have any ideas or requests about what should be changed at the tent site, or if you have general questions about the operational procedures, or if you would like to get involved with the campsite, please get in touch with him.

© Jasper Ramthun

Zeltplatz Gruppenanmeldung