Pano | © Markus Golletz

Zelten und Klettern im Ith

Naturnahes Zelten, 5 Minuten von den Felsen. Feuerstelle, kalte Duschen - brr! Wir arbeiten am Konzept des klimaneutralen, autarken Zeltplatzes, den man am besten ohne Auto erreichen kann. Einfach vorbeischauen und genießen!

Jugendzeltplatz Ith

Liebe Kletter*innen, liebe Gäste,

herzlich willkommen auf dem Jugendzeltplatz der JDAV Nord. Südlich von Hannover, eingebettet zwischen Weser und Leine, liegt der Ith. Er ist das Epizentrum des norddeutschen Outdoor-Klettersports und zieht Kletterbegeisterte aus dem Ganzen Norden an. Fünf Gehminuten vom Gebiet Lüerdissen, liegt der Jugendzeltplatz Ith umgeben von den Naturschutzgebieten Ith und Ith-Wiesen. Der Zeltplatz gehört dem Landesverband Nord der JDAV. Der Betrieb, Erhalt und die Weiterentwicklung werden ehrenamtlich durch das Zeltplatzreferat der JDAV Nord und die Arbeitsgemeinschaft Ith (AG-Ith) organisiert und gewährleistet.

Der Zeltplatz ist nicht kommerziell. Die Einnahmen aus Übernachtungsgebühren und Spenden werden für die Deckung der laufenden Kosten, für den Erhalt und die Weiterentwicklung des Platzes eingesetzt. Vorranging soll der Zeltplatz den Mitgliedern der JDAV dienen, steht aber allen Kletter*innen, Wander*innen und Naturbegeisterten offen. Alle Details findet ihr weiter unten und auf den weiteren Unterseiten des Reiters Zeltplatz. Bitte beachtet unsere Zeltplatz- und Gebührenordnung, die ihr hier herunterladen könnt:

Am Pfingstwochenende findet jedes Jahr das Pfingstcamp der JDAV Nord statt. Für dieses Wochenende nehmen wir keine Gruppenanfragen an. Außerdem ist die Parkplatzsituation (Zeltplatzparkplatz und Zufahrtsstraße) stark eingeschränkt!


Übernachten auf dem Ith - So funktionierts:

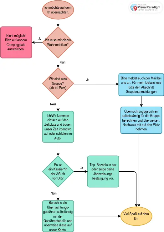
Wenn ihr bei bei uns übernachten möchtet könnt ihr einfach, ohne Voranmeldung, vorbei kommen und euer Zelt irgendwo auf der Wiese aufbauen. Im Auto übernachten geht auch, ihr zahlt dafür die selben Übernachtungsgebühren. Achtung: Gruppen ab 10 Personen sind verpflichtet sich anzumelden!

Bei uns gibt es keine Rezeption, sondern ehrenamtliche Mitglieder der AG-Ith kommen i.d.R. an den Wochenenden zwischen Anfang April und Ende September auf den Ith um die Übernachtungsgebühren einzusammeln, die Waschräume zu öffnen und die Toiletten zu putzen. Es ist daher keine Anmeldung an einer Rezeption notwendig, wie man es von anderen Campingplätzen kennt. Bitte sucht aber selbstständig die rote Hütte auf und erkundigt euch, wo ihr die Übernachtungsgebühren bezahlen könnt. Falls ihr Niemanden antreffen könnt, überweist die Gebühren bitte selbständig auf das angegeben Konto. Nur so können wir den Betrieb (Wasser, Strom, Müll, usw.) und den Erhalt des Platzes finanzieren.

Wenn du noch Fragen hast, schau mal in unser FAQ.

Kontakt für Notfälle

Bei Schäden, Problemem oder akuten Fragen meldet euch bitte per Mail unter zeltplatz@jdav-nord.de

Flow Chart "Ich möchte Zelten"

© Jasper Ramthun
© Jasper Ramthun

Anmeldung

Gruppen ab 10 Personen sind verpflichtet sich mindestens 2 Wochen vor Anreise schriftlich anzumelden. Kommerzielle Kurse und Gruppen(-veranstaltungen) sind nicht erwünscht. Vorrangig soll der Platz Mitgliedern der JDAV zur Verfügung stehen. Hierzu meldet euch bitte über unser Kontaktformular bei uns. Bitte gebt Folgendes bei der Anmeldung an:

  • An- und Abreisedatum
  • Name und Adresse des Veranstalters
  • Ansprechperson
  • Anzahl Personen und Aufstellung der Übernachtungsgebühren entsp. unten stehender Tabelle

Hier gehts zur Gruppenanmeldung!

Die Zeltplatzgebühren müssen mindestens 7 Tage vor Anreise auf das angegebene Konto überwiesen werden. Bitte nehmt einen Nachweis eurer Überweisung mit auf den Zeltplatz, damit die kassierende Person eure Zahlung bei Bedarf überprüfen kann.

Schlüsselversand

Bei geplantem Aufenthalt von Gruppen unter der Woche wird auf Antrag ein Schlüssel verschickt. Dazu benötigen wir ein Pfand von 60€ zzgl. einer Bearbeitungsgebühr in Höhe von 5€. Pfand, Bearbeitungsgebühr und Übernachtungsgebühren müssen in diesem Fall mindestens 4 Wochen im voraus auf unserem Konto eingegangen sein. Der Schlüssel wird Euch ca. eine Woche vor euer Anreise zugeschickt.

Stornierung

Gruppenanmeldungen können nur vollständig unter Einhaltung einer Frist von 7 Tagen storniert werden. Stornierung schriftlich unter Angabe des Veranstalters und ggf. des Kontoinhabers (von dem Konto von dem ihr die Gebühren überwiesen habt) an zeltplatz@jdav-nord.de. Es fallen Stornogebühren in Höhe von 5€ an.

Reinigung

Die Toiletten, Wasch- und Hüttenräume sind am Ende des Aufenthalts und ggf. zwischendurch zu putzen. Die Toiletten sind mind. einmal täglich für ca. 60 Sekunden zu spülen, um dem Verstopfen der Rohrleitungen vorzubeugen.

Nutzungsrechte

Es besteht kein alleiniges Nutzungsrecht für Zeltplatz und Hütte. Auch nicht, wenn ihr einen Schlüssel erhalten habt. Es besteht kein Hausrecht.

Schäden

Die Ansprechperson bzw. der Veranstalter haftet für alle von ihr/ihrer Gruppe verursachten Schäden an Bausubstanz und Mobiliar. Bei Schlüsselverlust erfolgt keine Rückzahlung der Pfandgebühr. Allen genannten Schadens- oder Verlustfällen ist umgehend das Zeltplatzreferat bzw. der Vorstand des Fördervereins JDAV-Nord e.V. zu informieren.

Kontakt für Notfälle

Bei Schäden, Problemem oder akuten Fragen meldet euch bitte per Mail unter zeltplatz@jdav-nord.de


Aktuelle Hinweise für Zeltplatzgäste


Du möchtest noch mehr rund um den Zeltplatz wissen?


Übernachtungsgebühren

Bankverbindung

Die Übernachtungsgebühren werden bei uns pro Person und Übernachtung erhoben und sind auf das folgende Konto zu überweisen.

Hinweis: Zum Jahreswechsel 2023/24 hat sich unsere Bankverbindung geändert!

 

Empfänger Förderverein JDAV Nord e.V.
IBAN DE52 4306 0967 1307 9408 01
BIC GENODEM1GLS

 

Wir freuen uns außerdem über Spenden. Diese helfen uns den Zeltplatzbetrieb auch in Zukunft zu sichern und bei Bedarf das ein oder andere auszubessern.

Übernachtungsgebühren

Erwachsene, Nichtmitglieder 8,00 €
Erwachsene, DAV-Mitglieder 5,00 €
Erwachsene, Ermäßigt 5,00 €
Jugendl./Kind, Nichtmitglieder 5,00 €
Jugend./Kind DAV-Mitglieder 3,00 €
Jugend./Kind, Ermäßigt 3,00 €
Mindestgebühr 3,00 €

Ermäßigungen

Der DAV-Mitgliedschaft gleichgestellt sind alle UIAA-Mitgliedervereine.

Jugendliche, DAV-Junioren, Schüler*innen, Student*innen, Arbeitslose und Auszubildende nur gegen Ausweis. Mit Ausnahme von Gruppen sind Kinder bis 10 Jahre befreit. Alle Jugendleiter*innen des DAV sind ermäßigt. Jugendliche im Sinne des DAV bis zum vollendeten 18. Lebensjahr. DAV-Mitglieder bis 27 Jahren sind Junioren und ermäßigt. Mitglieder der IG-Klettern sind um 1,00 EUR ermäßigt.

Unterstützen

Unsere Übernachtungsgebühren sind so kalkuliert, dass sie gerade unsere laufenden Kosten decken. In den letzten Jahren hat sich aber einiges an Sanierungsbedarfen ergeben, um den Zeltplatz in seiner Form erhalten zu können. Daher sind wir auf Spenden angewiesen.

Außerdem wird unser Zeltplatz ehrenamtlich betrieben und wir freuen uns, wenn du Lust hast dich auf dem Zeltplatz zu engagieren.

Mehr Infos, wie du den Zeltplatz unterstützen und dich einbringen kannst, findest du hier.


Öffnungszeiten

Der Zeltplatz in der Saison

Unser Zeltplatz ist in der Saision von Anfang April bis Ende September regulär geöffnet.

Die rote Hütte (Duschen und Aufenthaltsraum) wird in der Saision in der Regel wochenends durch die ehrenamtlichen Kassier*innen geöffnet. Der Aufenthaltsraum steht allen Gästen zur Verfügung.

Die Toiletten (mit Waschgelegenheiten) sind ganzjährig geöffnet. Im vergangenen Jahr ist es aber vermehrt zu Ausfällen der Hebeanlage gekommen, weshalb die Toiletten zeitweise geschlossen waren. Bitte beachtet daher die Aktuellen Hinweise für Zeltplatzgäste!

Der Zeltplatz im Winter

Im Winter ist nur unsere Wintertoillette geöffnet. Du findest die hinter der mittleren Tür des Toilettenhäuschens. Bitte halte bei der Wintertoilette immer die Tür geschlossen, da wir den Raum beheizen müssen, damit die Leitungen nicht einfrieren!


Lage und Anreise

Jugendzeltplatz Ith

Naturnahes Zelten, 5 Minuten von den Felsen. Feuerstelle, kalte Duschen - brr! Wir arbeiten am Konzept des klimaneutralen, autarken Zeltplatzes, den man am besten Co2-neutral erreichen kann. Einfach vorbeischauen und genießen!

31020 Eschershausen-Stadtoldendorf

In der Landesjugendleitung ist Sascha für das Zeltplatzreferat zuständig. Wenn du Ideen oder Wüsche, was auf dem Zeltplatz verändert werden sollte oder grundsätzliche Fragen zum betrieblichen Ablauf hast, oder dich rund um den Zeltplatz engagieren möchtest melde dich gerne bei ihm.

Kontakt

Wenn du Ideen oder Wünsche, was auf dem Zeltplatz verändert werden sollte oder grundsätzliche Fragen zum betrieblichen Ablauf hast, oder dich rund um den Zeltplatz engagieren möchtest melde dich gerne bei uns. Auch über Gruppenanmeldungen freuen wir uns!